Видеоурок 3.27. Мультиплексоры. Часть 4.
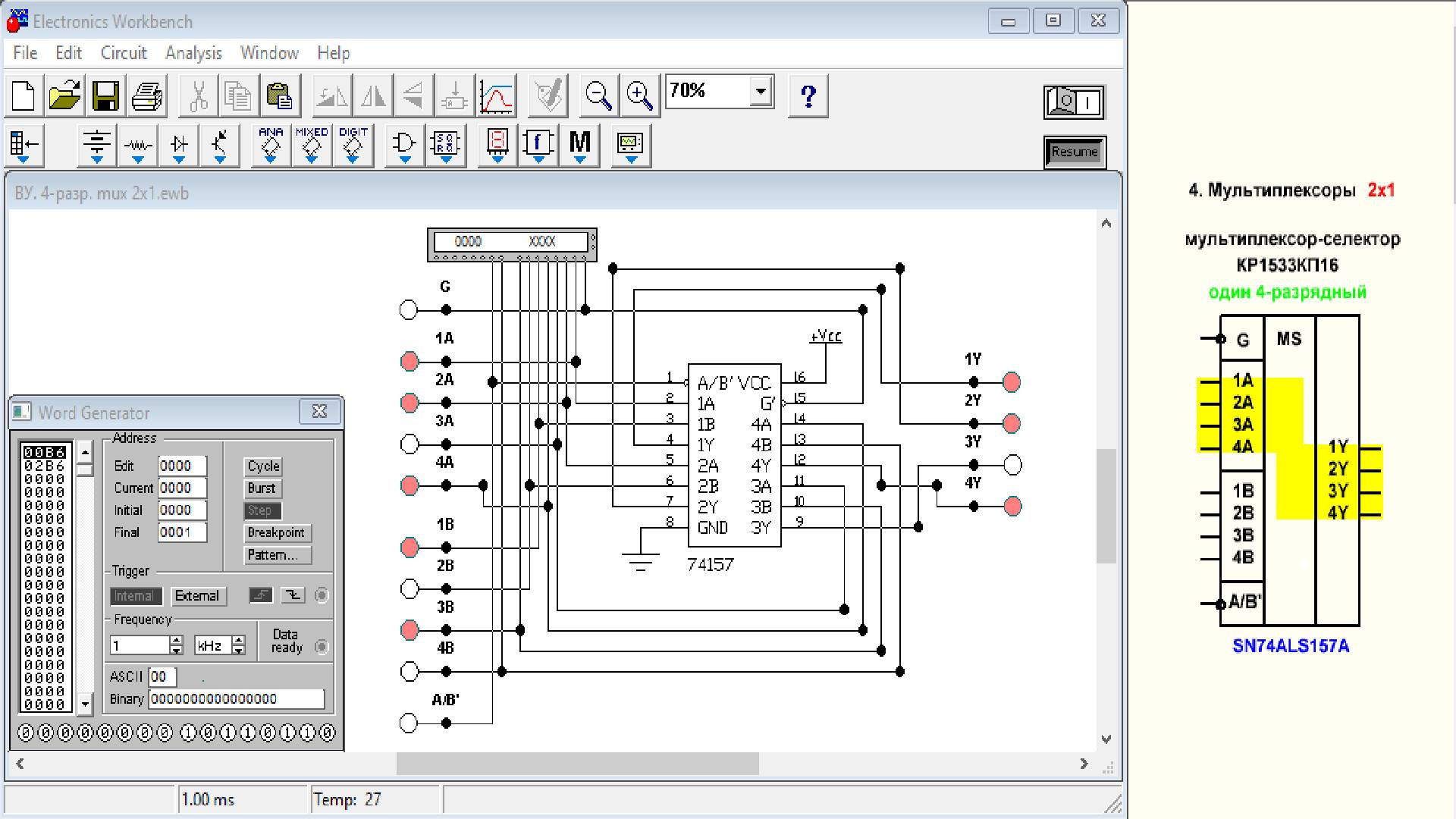
Мультиплексоры 8х1 и 16х1 с примерами конкретных микросхем. Кроме этого, рассматривается для примера микросхема мультиплексора 2х1 с демонстрацией ее работы с помощью программы Electronics Workbench в четырехразрядном режиме.
Мультиплексоры 8х1 и 16х1 с примерами конкретных микросхем. Кроме этого, рассматривается для примера микросхема мультиплексора 2х1 с демонстрацией ее работы с помощью программы Electronics Workbench в четырехразрядном режиме.
