Видеоурок 2.26.2. Использование комбинированных микросхем. Часть 2.
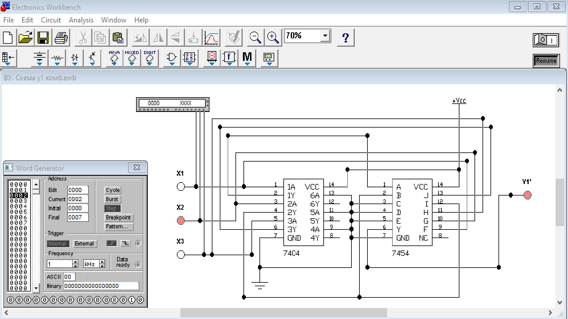
Производится анализ работы схемы цифрового устройства, построенной на предыдущем видеоуроке, с помощью программы Electronics Workbench.
Производится анализ работы схемы цифрового устройства, построенной на предыдущем видеоуроке, с помощью программы Electronics Workbench.
