Видеоурок 3.19. Преобразователи кодов. Часть 3.
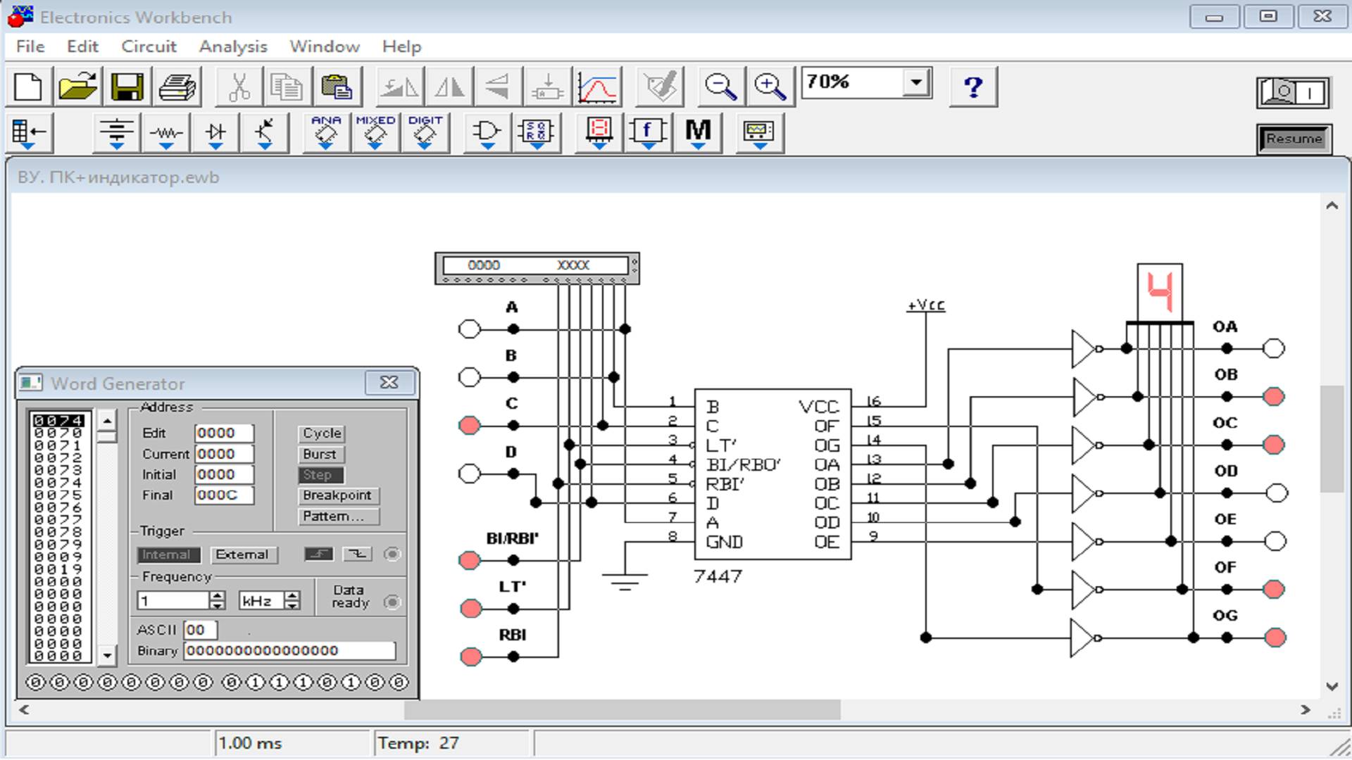
Демонстрация работы преобразователя двоично-десятичного кода в 7-разрядный код управления сегментными цифровыми светодиодными индикаторами в программе Electronics Workbench.
Демонстрация работы преобразователя двоично-десятичного кода в 7-разрядный код управления сегментными цифровыми светодиодными индикаторами в программе Electronics Workbench.
