Главная
Кино и сериалы
RUTUBE x PREMIER
RUTUBE x START
RUTUBE для блогеров
Каталог
В топе
Shorts
ТВ онлайн
Трансляции
Моё
Спорт
Подписки
История просмотра
Плейлисты
Смотреть позже
Комментарии
Понравилось
По темам
Авто
Анимация
Бизнес
Блогеры
Видеоигры
Детям
Еда
Интервью
Команда R
Культура
Лайфхаки
Музыка
Новости и СМИ
Обучение
Оригинальные шоу
Подкасты
Путешествия
Радио
Разговоры о важном
Сельское хозяйство
Телешоу
Фонды помощи
Футбол
Юмор
RUTUBE TV
Телеканалы
Первый канал
Россия 1
МАТЧ
НТВ
Пятый канал
Телеканал Культура
Россия 24
ТВЦ
РЕН ТВ
СПАС
СТС
Домашний
ТВ-3
Пятница
Звезда
МИР ТВ
ТНТ
МУЗ-ТВ
ЧЕ
Канал «Ю»
2х2
Кухня
RUTUBE всегда с вами
Google Play
Ярлык для iOS
Huawei
RuStore
RuMarket
Galaxy Store
Больше от RUTUBE
RUTUBE в других соцсетях
Вопросы и ответы
Сообщить о проблеме
Написать в поддержку
help@rutube.ru
© 2026, RUTUBE
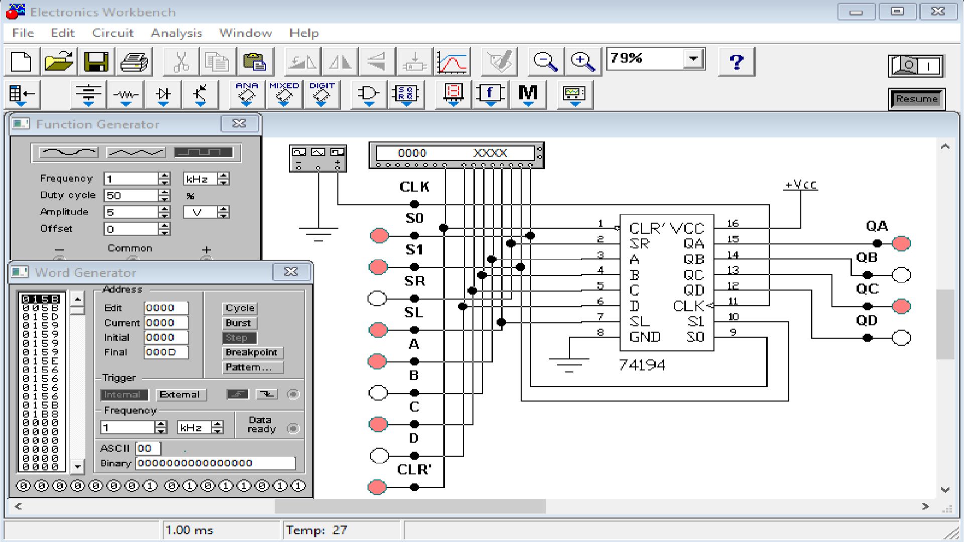
Исследование работы микросхемы универсального регистра в режимах параллельной записи и сброса..