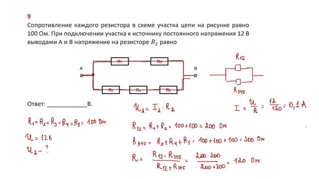
10 кл тест сила тока часть 1 з9

Иконка канала TAНЯPROfiziky
8 подписчиков
12+
12 просмотров
17 дней назад
12+
12 просмотров
17 дней назад

, чтобы оставлять комментарии