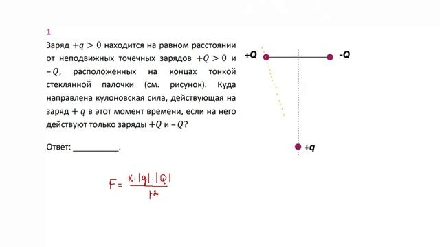
10 кл тест электростатика часть 2 1

Иконка канала TAНЯPROfiziky
8 подписчиков
12+
7 просмотров
месяц назад
12+
7 просмотров
месяц назад

, чтобы оставлять комментарии